为落实共青团中央、教育部、全国学联联合下发的《关于推动高校学生会(研究生会)深化改革的若干意见》,以及《高校学生会组织深化改革评估工作方案》和《许昌学院学生会改革实施方案》相关要求,接受广大师生监督,现将我院学生会改革情况公开如下。
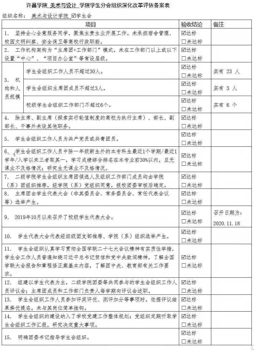
一、改革自评表

二、学生会组织工作机构组织架构图

三、学生会组织工作人员名单

四、学生会主席团成员候选人产生办法及选举办法
主席团候选人由学院团委推荐,经学院党委同意并审批后,主席团候选人确定。经院学生代表大会进行等额选举,采用无记名投票方式,民主选举产生主席团成员。
五、二级学院学生代表大会召开情况
学院将定于2020年11月18日下午4:00,召开许昌学院美术与设计学院2020年学生代表大会。校团委、院党委相关领导老师,17名学生代表、3名列席代表参加大会。大会主要议程:听取并审议美术与设计学院上届学生会工作报告;选举产生美术与设计学院2020年学生会主席团成员;选举产生参加许昌学院2020年学生代表大会的代表。
六、二级学院学生代表大会代表产生办法
代表通过“差额选举”的方式产生。首先由班级推荐,后由学院团委、院学生会按照推荐结果确定代表候选人,再由学院通过院级学代会差额选举出席校级学代会的代表,差额数为应选人数的20%。
最后由大会代表资格审查小组对代表资格进行最终的审查认定,如代表资格出现问题,学代会筹备小组与推荐班级联系进行调整。
七、学生会工作人员述职评议办法
许昌学院美术与设计学院团委学生会学生干部述职制度
(一)为加强对我院学生干部的监督和管理,全面准确地掌握学生干部的工作情况,提高学生干部的责任意识、服务意识和大局意识,制定制度。
(二)学生干部述职应当有利于增强学生干部自觉接受监督的意识、服务于广大同学意识,应当有利于促进干部队伍的建设。
(三)学生干部述职应当坚持民主与集中相结合。从同学中来,到同学中,述职坚持以服务同学内容为主体。
(四)院学生会干部评议会由学生代表、学生会成员、院团委等共同组成,成员以学生代表为主;院(系)学生会干部评议会由学生代表、院(系)党总支书记、团总支书记和辅导员代表共同组成,成员以学生代表为主。
(五)各级学生会主席团成员和工作部门负责人每月进行考核、提交部门工作总结,每学期向评议会述职。
(六)述职人员从思想建设、特色活动、日常工作、学习情况等方面进行述职。
(七)全体学生干部述职完毕,应参加统一的民主测评。由学生代表进行投票评议。
(八)述职人员应当在规定时间内将述职报告交指定负责部门进行存档。
述职报告包括以下内容:
1、述职人员所任职务、任职期限;
2、述职人员工作的思想建设;
3、履行岗位职责、日常开展工作的情况;
4、述职人员在工作中取得的主要成绩和存在的主要问题,以及今后的改进措施;
5、其他应当阐明的情况。
(九)述职结果将作为对学生干部选拔、考核的重要依据。
(十)对民主测评中群众意见较大,秘书部应在调查核实的基础上,视情节轻重,进行组织处理。构成违纪的,按有关规定给予纪律处分。
八、学院党委指导学生会组织工作情况
党委始终高度重视共青团、学生会工作,落实党委的全面领导,扎实推进共青团改革、学生会改革工作。学院党委把学生会建设纳入党建工作整体格局,定期听取学生会工作汇报,研究决定重大事项。学院党委分管学生会组织的团委书记或副书记分管学生会工作,参与学生会管理,学院团委具体指导,重点抓好学生会举办各类活动、发布重要信息、开展对外联系、使用经费物资等事项的审核管理。
九、二级学院团委指导学生会主要责任人
